OKRy w praktyce - najważniejsze pytania, wątpliwości i nasze odpowiedzi
5 część poradnika o OKRach dla product managerów - OKRy w dynamicznych firmach, jak wdrażać OKRy, czy każdy zespół powinien mieć cele?
Witaj w ostatniej już części naszego 📕 Poradnik pracy z OKRami dla product managerów. Jego przygotowanie zajęło nam prawie rok i łącznie kilkaset godzin pracy. Na koniec mamy sesję pytań i odpowiedzi:
PART 4: Product Manager w cyklu OKR - jak pracować we frameworku OKR jako PM?
PART 5: Q/A OKRów - najważniejsze pytania, wątpliwości i nasze praktycze odpowiedzi 👈
ℹ️ Poradnik tworzę wspólnie z Mateusz Paprocki (COO w Neoteric oraz co-owner OKR Poland). Koncepcje i materiały pochodzą z autorskiej pracy Matta i Leny Zhukovej w ramach OKR Poland.
W ostatniej części naszego poradnika skupimy się na największych praktycznych wątpliwościach, które mogą pojawić się podczas pracy z OKRami. Spytaliśmy społeczność o te pytania/wątpliwości i wybraliśmy najciekawsze z nich:
U nas OKRy nie przetrwały, bo rzeczywistość zbyt szybko się zmienia. Czy tak może być?
Jak wykorzystywać OKRy, gdy strategia szybko się zmienia?
Jak weryfikować czy wprowadzenie OKRów miało sens i pomogło organizacji?
Jak weryfikować, czy zespoły pracujące nad OKRami realizują swoje cele?
Chcę wdrożyć OKRy w organizacji, w której nigdy coś takiego nie istniało. Jak się do tego zabrać?
W jaki sposób podejść do ustawienia OKRów dla mojego zespołu, gdy cała organizacja na OKRach nie pracuje?
Jak wygląda współpraca z konsultantami wdrażającymi OKRy? Kogo polecasz?
Jak stosować OKRy w “produkcie wspierającym” funkcjonowanie biznesu, ale niemającym bezpośredniego odzwierciedlenia w strategii firmy?
Gdzie jest granica dopasowywania naszych celów w zespole do ogólnofirmowych OKR-ów?
Jakie są słabe i mocne strony OKRów? Czy jest coś co warto by zmienić w samej metodzie OKR?
🙏 Wielkie dzięki dla Adama, Ani, Damiana, Jakuba, Szymona i innych osób, które podesłały swoje pytania i wątpliwości, oraz dla Maji, Leny, Konrada bez których pomocy nie powstałby ten tekst 🙌.
Q: U nas OKRy nie przetrwały, bo rzeczywistość zbyt szybko się zmienia. Czy tak może być?
Próbowaliśmy OKRów i nie przetrwały one w naszych strukturach. Usłyszałem, że nasza organizacja funkcjonuje w bardzo dynamicznej rzeczywistości i dlatego to się nie sprawdziło. Czy tak jest? Skłoniło mnie to do zastanowienia czy rzeczywiście jest tak i w pewnych wyjątkach Framework OKR się nie sprawdza, czy to może brak zrozumienia idei, poruszania się po nim itd.?
Najważniejszy pytanie co realnie oznacza “dynamiczne środowisko”?
1️⃣ Czy rzeczywiście są to bardzo dynamiczne warunki? - np. startujemy dopiero produkt, niewiele wiemy o rynku, produkt jest mocno innowacyjny.
W przypadku takich szybko zmieniających się warunków, być może dobrym pomysłem do przetestowania będą krótsze cykle niż kwartalne (np. miesięczne)? Dalej mamy strategię, dalej mamy cele długterminowe (np. roczne), ale szybciej weryfikujemy te cele (celami miesięcznymi, zamiast kwartalnymi)
Jeśli to nie wystarczy, to może oznaczać że rzeczywiście nasza rzeczywistość zbyt szybko się zmienia, by stawiać długoterminowe cele - wtedy stosowanie całego frameworka OKR mija się z celem.
Na starcie pracy nad innowacyjnym produktem, na szybko zmieniający się rynku (lub naszej wiedzy o rynku), układanie długoterminowej strategii może też po prostu nie mieć sensu. Do czasu zweryfikowania podstawowych hipotez będziemy pewnie działać bez długoterminowej strategii i tym samym długoterminowych celów. Możemy wtedy działać w krótkie cyklach skupionych na weryfikacji hipotez.
2️⃣ Czy jednak po prostu nie mamy pomysłu, w którą stronę iść?
Bardzo dynamiczna rzeczywistość to często ładne określenie na brak strategii i oportunistyczne podejmowanie decyzji (stawiamy na doraźne, chwilowe korzyści).
Samo w sobie nie zawsze jest to złe, jednak używanie OKRów w takim kontekście rzeczywiście nie przyniesie korzyści. Stracimy czas na generowanie OKRów, składanie zespołów, testowanie, żeby za miesiąc stwierdzić, że jednak ten cel nie jest ważny.
OKRy działają dobrze tam, gdzie jest, lub chcemy, żeby była, autonomia, transparentność, podejmowanie decyzji uwzględniając dane. Ważnym elementem jest wyciąganie wniosków i wdrażanie ich w kolejnych cyklach.
Żeby te wszystkie rzeczy były możliwe do wprowadzenia, potrzeba jakiejś ciągłości i przyczynowo-skutkowego podejścia w podejmowaniu decyzji przez zarząd. Dlatego potrzebujemy strategii.
Jeżeli tego nie ma i nie może być, to zalecam sposób zarządzania niebędący oparty o cele.
Jeśli jednak problemem jest brak strategii - to… pierwszym krokiem powinno być jej zdefiniowanie, podjęcie strategicznych decyzji i dopiero potem wykorzystanie OKRów.
Q: Jak wykorzystywać OKRy, gdy strategia szybko się zmienia?
Nie lubię stabilnej Strategii w organizacji. Ciągle słyszę, że zbyt często ją modyfikuję, zawsze odpowiadam, że "to nie ja, to życie". Zacząłem ostatnio definiować OKRy i zdałem sobie sprawę, że KR będą miały wpływ właśnie na modyfikację Strategii.
Zastanawiam się co jest lepszym podejściem, czy modyfikować kolejne kwartalne OKRy w zależności od KR poprzednich, czy może jeszcze bardziej akcelerować zmianę strategii, skoro mam mierzalne argumenty, że coś nie działa, tak jak zakładaliśmy?
Zastanawia mnie co powoduje, że masz potrzebę tak częstej zmiany strategii:
Nie wziąłeś pod uwagę jakiś ważnych faktów?
Założenia, które poczyniłeś, okazują się regularnie nieprawdziwe?
Cele strategiczne są mocno zależne od warunków, które szybko się zmieniają?
Dla mnie strategia to pewna decyzja, która eliminuje inne ścieżki rozwoju organizacji. Częsta zmiana oznacza dla mnie spore prawdopodobieństwo, że coś w procesie decyzyjnym nie gra tak, jak powinno:
może nasze decyzje wcale nie są strategicznymi decyzjami, tylko małymi operacyjnymi - dla których naturalne jest, że się szybko zmieniają.
może wcale nie mamy strategii tylko podejmujemy małe decyzje oparte na krótkoterminowym interesie lub (co gorsza) po prostu przekrzykujących się opiniach - i raz wygrywa jedna opinia, raz druga.
OKRy jako narzędzie do szybkiego testowania założeń
Jeżeli jednak w procesie jest wszystko dobrze, to polecam wykorzystać OKRy jako narzędzie do szybkiego testowania strategicznych założeń i hipotez. Dlaczego tak?
Dla mnie realizacja strategii to ciągłe testowanie strategicznych założeń i hipotez. OKRy są narzędziem, dzięki którym mogę weryfikować moje założenia i hipotezy szybciej niż w 2-3 lata (strategia).
definiujemy cel roczny, który jest naszym najlepszym pomysłem na sprawdzenie sensowności naszej strategii i będzie służył jako kontekst do krótszych iteracji (cele kwartalne). KRy zawierają zwykle tzw. lag metrics, czyli metryki opóźniające - metryki, których zmianę widzimy dopiero po dłuższym czasie
na podstawie celu rocznego tworzymy nasz najlepszy pomysł na zweryfikowanie celu rocznego w kwartał - staje się naszym celem kwartalnym. KRy tego celu zawierają głównie lead metrics, czyli metryki wyprzedzające (zmieniają się szybko, zmiana bezpośrednio zależy od naszej pracy)
Jak mogłoby to działać?
Jeżeli uda mi się zrealizować OKR kwartalny, to mam sygnał, że idę w dobrym kierunku z realizacją strategii i mogę skalować moje działania (oczywiście przy założeniu, że OKR wspiera strategię). Jeżeli jednak OKR nie jest dowieziony to mam 3 główne możliwości:
Założenia były dobre, ale poległem operacyjnie
Założenia były złe i nawet przy najlepszym działaniu i tak bym nie dowiózł
Stało się coś bardzo nieoczekiwanego co uniemożliwiło mi dowiezienie celu
Po analizie powodów mogę zweryfikować, czy praca nad strategią w obecnej formie ma dalej sens (pkt 1 lub 3) czy jednak wymaga modyfikacji (pkt 2).
Pisaliśmy o tym więcej w pierwszej części poradnika o fundamentach pracy z celami oraz na konkretnych przykładach w Jak pisać dobre OKRy?
OKRy w szybko zmieniających się warunkach
Szczególnie na początku życia produktu (np. w startupach) układanie strategii nawet na rok do przodu może mijać się z celem. Za dużo zmiennych, za mocno zmienia się nasza wiedza o rynku i samo otoczenie rynkowe. W przypadku takich szybko zmieniających się warunków, być może dobrym pomysłem będą krótsze cykle niż kwartalne (np. miesięczne).
Na starcie innowacyjnego produktu na szybko zmieniający się rynku (lub naszej wiedzy o rynku) układanie długoterminowej strategii moze po prostu też nie mieć sensu. Do czasu zweryfikowania podstawowych hipotez będziemy pewnie działać bez długoterminowej strategii i tym samym celów.
Q: Jak weryfikować czy wprowadzenie OKRów miało sens i pomogło organizacji?
Trzy pryncypia weryfikowania metody OKR:
1️⃣ Nie ma jednej najlepszej metody do weryfikowania wprowadzonych OKRów, ponieważ na każdym etapie wdrożenia organizacja będzie patrzeć na inne rzeczy.
Przykładowo, na początku wdrożenia możemy patrzeć, czy:
jesteśmy w stanie pracować na małej liczbie celów (skupienie)
nasze cele są oparte o outcomy, a nie outputy
W późniejszym etapie możemy np. patrzeć na to, czy:
szybciej i skuteczniej realizujemy strategię
zmniejszyliśmy silosowość
2️⃣ Warto określić cele wdrożenia na samym początku. Musi być jakiś powód, dla którego podejmujemy w ogóle ten trud. Jeśli nie określimy po co wdrażamy OKRy i nie powiemy sobie jak ten cel będziemy mierzyć - będziemy zdani tylko na intuicję (i to opartą o różne punkty widzenia).
3️⃣ Warto raz na kwartał wracać do celów wdrożenia i weryfikować, czy nasze działania są spójne z tym, czego oczekujemy od OKRów.
Q: Jak weryfikować, że zespoły pracujące nad OKRami realizują swoje cele?
Ten case jest relatywnie łatwy, po prostu potrzebujemy:
jednego miejsca, w którym transparentnie widzimy postęp osiągania KRów (Google Sheets, Jira lub inne narzędzie)
spotkania, na którym także weryfikujemy postęp osiągania KRów i planujemy pracę
To co może sprawiać trudność, to weryfikowanie KRów, w których postęp będzie widoczny dopiero za jakiś czas (np. po 2 miesiącach kwartału). Tutaj dobrym rozwiązaniem jest używanie tzw. Confidence Level, czyli rejestrowania odpowiedzi na pytania “jak pewny jesteś, że uda się osiągnąć cel?”.
Skala nie ma większego znaczenia - może być od 0 do 5, mogą być 3 stany typu “on track, lagging, at risk”. Najważniejszy element tego pytania polega na pytaniu danej osoby dlaczego tak sądzi. To otwiera dyskusję w całej grupie i dowiadujemy się rzeczy, które w inny sposób trudno byłoby zaobserwować.
Szablon do monitorowania OKRów przedstawialiśmy w 3 części poradnika:
Q: Chcę wdrożyć OKRy w organizacji, w której nigdy coś takiego nie istniało. Jak się do tego zabrać?
Poza mną, może jedna osoba na kilkadziesiąt ma pojęcie co to jest. Jak zacząć?
Wprowadzenie OKR-ów w organizacji, gdzie jeszcze nigdy nie były używane, może być wyzwaniem, ale jest kilka sprawdzonych strategii, które mogą pomóc. Oto dwie główne ścieżki, którymi możesz podążać:
Opcja 1️⃣: Przekonanie zarządu do wartości OKR-ów
Idealna opcja, bo uzyskanie poparcia zarządu drastycznie zwiększa szanse na to, że wdrożenie OKR-ów przyniesie realne zmiany w organizacji. Kluczem jest pokazanie, jak OKR-y mogą przyczynić się do realizacji strategicznych celów firmy.
Opcja 2️⃣: Rozpoczęcie od swojego zespołu
Trochę gorsza opcja - jeśli przekonanie zarządu jest na ten moment niemożliwe (nie jesteś jeszcze wystarczająco umocowany w firmie, albo zarząd nie jest jeszcze gotowy w całej firmie), zacznij od swojego zespołu.
Jeśli potrzebujesz zgody na taka pracę - zaproponuj to jako “eksperyment, który nie wpłynie na inne działania zespołu”. Jeśli masz autonomię - po prostu zacznij w ten sposób działać. Wdróż w zespole, popracuj z OKR-ami przez 1-3 kwartały, a następnie zaprezentuj efekty reszcie organizacji i zarządowi.
Takie podejście, znane jako "teoria bąbli" w zarządzaniu zmianą i psychologii społecznej. Polega na inspirowaniu innych poprzez sukcesy mniejszych zespołów. Jeśli zobaczą, że OKR-y przynoszą realne korzyści, istnieje duża szansa, że zechcą wdrożyć je również u siebie.
Masz też mocny argument do rozmowy z zarządem i wrócenia do Opcji 1.
Nie jest to jednak idealna opcja, bo:
Zastosowanie OKRów w takiej sytuacji jest trudniejsze - nie masz wprost OKRów na poziomie firmy to których możesz zrobić “alignement” (zobacz pytanie „W jaki sposób podejść do ustawienia OKRów dla mojego zespołu gdy cała organizacja na OKRach nie pracuje?”)
Dokładasz sobie i zespołowi pracy. W firmie może istnieć już jakiś system celów, nawet jeśli jest absurdalny i nie działający, dalej będziesz musiał go stosować. Powstają wtedy trochę 2 alternatywne rzeczywistości.
Mimo sukcesu Twoje argumenty mogą dalej nie trafiać do zarządu, jeśli nie jesteś wystarczająco umocowany firmie.
Krytyczne pytanie: Po co ci te OKRy?
Niezależnie, którą drogą pójdziesz, krytyczne jest odpowiedzenie sobie na jedno ważne pytanie: Dlaczego potrzebujesz OKR-ów?
Jasno to sobie zdefiniujcie - może chcesz zmniejszyć silosowość w organizacji? A może widzisz, że ludzie pracują tylko na zadaniach / outputach zamiast na outcomach i powoduje to dużo straconego potencjału? Niezależnie od powodu - musisz to sobie zdefiniować, bo tylko na tej podstawie będziesz mógł/mogła ocenić sukces wdrożenia.
Polecam również odpowiedzieć sobie na 2 pytania:
Co będzie oznaczało dla CIebie sukces wdrożenia OKRów za 12 miesięcy? Po czym to poznasz?
Co będzie oznaczało dla Ciebie porażkę wdrożenia OKRów za 12 miesięcy? Po czym to poznasz?
Odpowiedzi na te pytania pomogą Ci nie tylko w planowaniu wdrożenia, ale również w monitorowaniu jego postępów i dokonywaniu niezbędnych korekt.
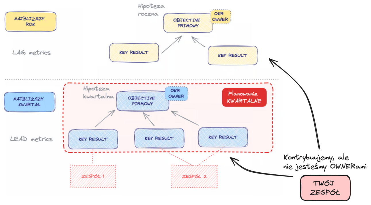
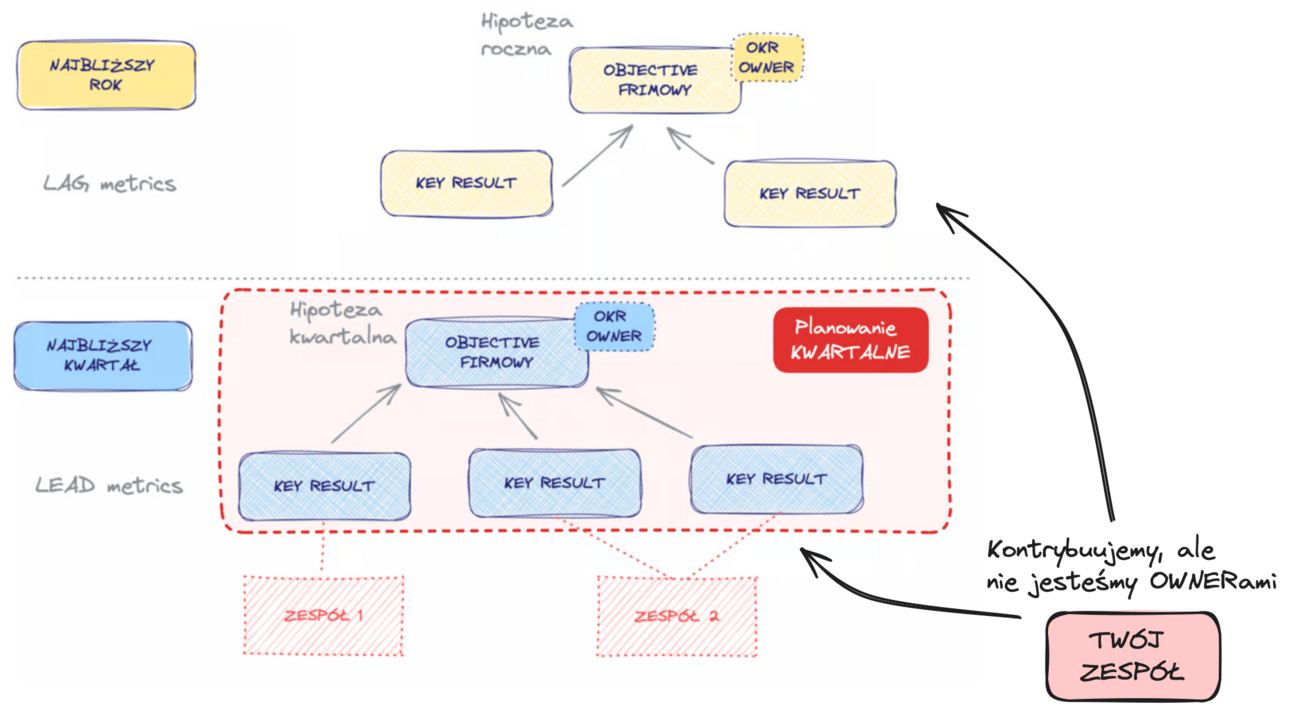
Q: W jaki sposób podejść do ustawienia OKRów dla mojego zespołu gdy cała organizacja na OKRach nie pracuje?
Wychodzę z założenia, może błędnego, że OKRy mojego zespołu powinny kontrybuować do tych wyżej.
Sytuacja, w której Twój zespół chce pracować na OKR-ach, a reszta organizacji nie, jest sporym wyzwaniem, ale… wyzwaniem możliwym “do zrobienia”.
Koniec końców kontrybuowanie do OKRów, które są “wyżej” ma na celu zapewnienie tzw. Alignmentu, czyli pracy nad czymś, co jest spójne z celami organizacji. Jeżeli nie masz tego kontekstu, to trzeba posłużyć się wszystkim co masz i wiesz.
Podszedłbym do tego w podobny sposób, jak do wdrożenia OKRów w całej organizacji, czyli:
Określ, po co wdrażasz OKR-y w zespole - Zastanów się, jaki problem chcesz rozwiązać, jak ocenisz sukces wdrożenia i co będzie oznaczało porażkę. To pomoże Ci i Twojemu zespołowi zrozumieć cel całego procesu.
Zbierz zespół - skonsoliduj zespół, z którym zamierzasz pracować nad OKR-ami. Wyjaśnij im, dlaczego chcecie wdrożyć ten system i jakie korzyści mogą z tego wyniknąć.
Ustal cele na podstawie dostępnych informacji - Na podstawie wszystkiego co masz i wiesz (dostępnej strategii, roadmap i innych dostępnych danych) określ, co możecie realistycznie osiągnąć w kwartale lub co jest najważniejsze do przetestowania jako hipoteza.
Sformułuj Wasz cel - Na podstawie wniosków z poprzedniego punktu, sformułuj jeden cel w formacie OKR. Upewnij się, że jest on jasny, konkretny i mierzalny.
Retro po kwartale - Po zakończeniu kwartału, zrób retrospektywę, aby sprawdzić, czy ten sposób pracy przyczynił się do realizacji założonych celów wdrożenia z pkt. 1. Jeśli tak, kontynuuj pracę w ten sposób.
Jest duża szansa, że osiągając wyniki z OKR zainteresujesz resztę organizacji i inne zespoły będą również chciały spróbować. Masz też mocny argument do rozmowy z zarządem nad wartością OKRów dla całej organizacji.
Q: Jak wygląda współpraca z konsultantami wdrażającymi OKRy? Kogo polecasz?
Jak znaleźć najlepszego doradcę do wdrożenia OKRów? Kto jest na HOT LIŚĆIE takich zewnętrznych konsultantów / wdrożeniowców? Jaka jest dostępność takich osób? Ile to kosztuje? Ile to trwa? Jak przygotować się do takiej współpracy?
Jestem jednym z takich ludzi, więc moja odpowiedź będzie oczywiście mocno subiektywna 🙂. Poza Eleną, nie miałem również okazji pracować operacyjnie przy wdrażaniu OKRów z wymienionymi niżej osobami. Z niektórymi rozmawiałem, niektórych śledzę w Social Media, z niektórymi robiłem inne projekty.
Moja krótka lista: Elena Zhukova (moja wspólniczka w OKR Poland), Grzegorz Pisarczyk, Tomek Dąbrowski, Tomasz Bienias.
Jak znaleźć najlepszego doradcę?
Przede wszystkim zdecyduj, czego dokładnie potrzebujesz:
Szkolenia i teoria vs. wsparcie hands-on - Czy bardziej zależy Ci na teoretycznym wprowadzeniu do OKR-ów, czy potrzebujesz praktycznego wsparcia w pracy z zarządem i zespołami?
Specjalista vs. generalista - Czy potrzebujesz kogoś specjalizującego się wyłącznie w OKR-ach, czy raczej osoby, która ma szersze doświadczenie, obejmujące również sprzedaż, marketing, operacje, finanse i inne obszary?
Małe i średnie firmy vs. korporacje - Wybierz doradcę, który ma doświadczenie w pracy z organizacjami podobnymi do Twojej – czy to małe i średnie firmy, czy duże korporacje.
Po kilku latach w roli konsultanta wdrażającego OKRy oraz budującego i wdrażającego strategię uważam, że dobry konsultant to taki, który aktywnie uczestniczy we wdrożeniu. Oznacza to, że oprócz samych OKRów potrafi rozwiązywać konflikty, identyfikować i adresować ryzyka, wspierać zarząd i liderów w podejmowaniu decyzji (nie tylko z OKRowej perspektywy!).
Dostępność
Praca konsultanta to nie praca na pełny etat, więc zazwyczaj z dostępnością nie ma dużego problemu. Jeśli jesteś w stanie przygotować niezbędne informacje, można zacząć współpracę w ciągu około dwóch tygodni.
Ile kosztuje?
Trudne pytanie. Dwa podstawowe modele rozliczeniowe przy wdrażaniu OKRów to:
Stawka godzinowa - między 400 - 800 PLN za godzinę
Tzw. retainer fee, czyli stała stawka miesięczna lub kwartalna
Cena zależy zwykle od zakresu współpracy przy wdrożeniu. Patrzyłbym na widełki w zakresie od 5 000 PLN do 20 000 PLN miesięcznie.
Ile trwa współpraca przy wdrażaniu OKRów?
Z mojego doświadczenia wystartowanie wdrożenia to nie mniej niż 2 kwartały. W trakcie tego okresu praca jest intensywna i wymagająca. Konsultant jest w roli bliższej lub odpowiadającej członkowi zarządu lub dyrektorowi (interim manager).
Po 2 kwartałach organizacja zwykle zyskuje już dosyć dobre rozumienie procesu i radzi sobie coraz lepiej. Wtedy konsultant przechodzi bardziej w rolę monitorującego i wspierającego wdrożenie.
Kluczowe jest zbudowanie przez organizację właściwych nawyków.
Jak przygotować się do współpracy z konsultantem od OKR?
Przede wszystkim określ, dlaczego potrzebujesz OKR-ów i czego oczekujesz. W OKR Poland mamy standardowy zestaw pytań przed rozpoczęciem współpracy:
Do czego potrzebujecie OKR-ów? Jaki problem chcecie rozwiązać?
Kiedy chcecie rozpocząć wdrożenie?
Ile osób macie w organizacji?
Jaka jest struktura organizacji (role, odpowiedzialności)?
Jakie są Wasze główne źródła przychodu?
Czy macie spisaną strategię?
Czy macie spisaną misję, wizję i wartości?
Co mierzycie? Jakie są wasze główne metryki, które monitorujecie?
W jaki sposób podejmujecie decyzje o priorytetach? Kto podejmuje decyzje?
Jeżeli mamy odpowiedzi na powyższe pytania, to dużo szybciej i łatwiej możemy wejść we współpracę z klientem. Ich brak nie uniemożliwia startu - jest to jedynie sygnał dla nas, że w niektórych obszarach czeka nas więcej pracy 🙂.
Q: Jak stosować OKRy w “produkcie wspierającym” funkcjonowanie biznesu, ale niemającym bezpośredniego odzwierciedlenia w strategii firmy?
To sytuacja, która może się zdarzyć w wielu firmach.
Zwykle w takich sytuacjach proponuję brak posiadania własnego celu i dołączenie do grupy, która pracuje nad ogólnofirmowym OKR.
OPCJA 1️⃣: Dołącz do grupy pracującej na innym kwartalnym OKRem
To mit, że każdy zespół / dział w firmie musi mieć swój własny OKR w każdym kwartale:
Często lepiej jest przyłączyć się do już istniejącego celu. Dlaczego? Ponieważ nie gramy w grę "wszyscy musimy być zajęci", ale raczej "realizujemy najważniejsze cele przy minimalnym zaangażowaniu zasobów" (w tym czasu pracy zaangażowanych w realizację celu osób)”.
Współpraca międzydziałowa pozwala na wykorzystanie różnorodnych kompetencji do osiągnięcia wspólnego celu. Sytuacja jest podobna do interdyscyplinarnego zespołu w Scrumie - to zespół ma cel, a nie jego poszczególni członkowie.
W tej opcji stajesz się reprezentantem swojej części produktu i aktywnie szukasz inicjatyw, które przyczyniają się do zwiększenia któregoś z firmowych KRów. Szukanie takich inicjatyw powinno, o ile to możliwe, przełożyć się na kształt backlogu lub roadmapy (co nie znaczy, że wszystkie ich elementy będą do tego celu kontrybuować).
OPCJA 2️⃣: Kontrybuuj do celu rocznego
Jeżeli kontrybuowanie do kwartalnego OKRa firmowego nie jest możliwe, to kolejną opcją będzie praca nad inicjatywami, które przyczyniają się do realizacji celu rocznego. Tak samo jako powyżej, powinno przełożyć się to na konkretne priorytety w backlogu / roadmapie.
OPCJA 3️⃣: Skup się na Health Metrics
Jeżeli kontrybuowanie do celu rocznego również nie jest możliwe (mało prawdopodobne), to pozostaje praca np. mająca na celu utrzymanie dotychczasowego standardu działania. Najważniejsze dla Waszego zespołu może być utrzymanie (lub poprawienie) jakichś “Health Metrics” - np. dostępności systemu.
Nie jest to związane ze strategią, ale zwyczajnie pozwala firmie funkcjonować, co jest równie ważne jak realizacja strategii.
Q: Gdzie jest granica dopasowywania naszych celów w zespole do ogólnofirmowych OKR-ów?
Szczególnie w “produkcie wspierającym” funkcjonowanie biznesu, ale niemającym bezpośredniego odzwierciedlenia w strategii firmy. Czy istnieje ryzyko, że próba dostosowania ich "na siłę" może prowadzić do nieefektywności lub dezorientacji w zespołach?
Warto zastanowić się, co sprawia, że czujesz presję dostosowywania celów produktu wsparcia do ogólnofirmowych OKR-ów? Oto kilka popularnych powodów:
Cel firmowy dotyczy rozwoju / wzrostu konkretnego produktu / obszaru, który nie dotyczy Twojego
Cel firmowy dotyczy wejścia / zwiększenia obecności na konkretnym rynku, który Ciebie nie dotyczy
Cel firmowy dotyczy poprawy konkretnego wskaźnika, który nie jest związany z Twoim produktem
Cel firmowy dotyczy wzrostu przychodów, headcountu lub innych ogólnych KPI biznesowych, na które nie masz wpływu
Nie każdy zespół musi kontrybuować do strategii
Wszystkie powyższe cele mają wspólną charakterystykę - nie dotyczą bezpośrednio Twojego produktu ani metryk, na które może ten produkt wpływać.
Jeżeli to Twoja sytuacja, to śmiało można założyć, że w tym cyklu po prostu nie będziesz kontrybuował do strategii. To normalna i czasami pożądana sytuacja. Nie znaczy to, że praca Twoja i Twojego zespołu jest mniej warta - po prostu będziecie robić co innego.
Zajmij się tym co wnosi wartość
W mojej opinii lepiej sobie jasno powiedzieć, że robienie na siłę OKRów kontrybuujących w tym cyklu do strategii jest bez sensu i lepiej zająć się czymś, co realnie wniesie wartość do produktu i całej organizacji. Pomyślałbym o:
Zmniejszeniu długu technologicznego, jeżeli istnieje (przygotowanie na przyszłe zmiany, jeżeli będzie taka konieczność)
Poszukaniu metryki związanej z aktywnością użytkowników produktu, która nie jest na takim poziomie na jakim byś chciał i próba oceny, czy poprawa tej metryki przyniesie biznesowe korzyści (np. zwiększyć adopcję, retencję, zaangażowanie)
Poszukaniu inicjatyw, które mogą kontrybuować do celu rocznego ogólnofirmowego.
Q: Jakie są słabe i mocne strony OKRów? Czy jest coś co warto by zmienić w samej metodzie OKR?
Jakie są słabe i mocne strony OKRów? Ale tak serio ?
OKRy to tylko narzędzie i będzie przynosiło tak dobre wyniki, jak dobrze będzie dobrane do potrzeb organizacji oraz jak sumiennie będzie stosowane. Nie ma tu żadnej ukrytej magii - jak z każdą metodą, potrzeba pracy, systematyczności i wiary w to, że się uda.
Za słabą stronę OKRów można by uznać, że nie ma odpowiedzi skąd brać cele. Z tego powodu wprowadziliśmy z Leną w OKR Poland nasz własny framework weryfikacji misji, wizji, wartości, strategii powiązany z hipotezami, celami i późniejszą realizacją.
BTW. Cała dotychczasowa seria artykułów jest realna, oparta na naszych prawdziwych doświadczeniach i przykładach 🙂
Czy warto coś zmienić w samej metodzie OKR?
OKRy mają już trochę lat i wywodzą się systemów wdrażanych wiele lat temu w Intelu, HP, Google. Czy jest coś, co według Ciebie wymagałoby zmiany w OKRach po wielu latach?
Pytanie jest o tyle trudne, że nie ma jednego “ciała”, które dba o rozwój OKRów jako metodyki. Każdy stosuje OKRy tak, jak mu wygodnie i, wg mnie, ma to więcej korzyści niż słabych stron (patrz fanatycy SCRUMa czy innej metodyki, którzy tracą z oczu biznes na rzecz przestrzegania “świętej księgi”).
Moje obserwacje:
Przydatny jest element, który pomaga wygenerować najlepsze pomysły na cele. Firmy nie wiedzą skąd te cele brać. Dlatego tak wielki nacisk w poradniku położyliśmy na kwestie związane ze strategia i hipotezami - bo to powinno być naszym głównym źródłem.
Sam framework nie mówi też za wiele jak połączyć działania na rzecz strategii z resztą organizacji, co jest częstym wyzwaniem. Każda organizacja jest inna, dlatego przynajmniej opisanie potencjalnych rozwiązań byłoby pomocne).
Opisywane w internecie wdrożenia często są podane bez kontekstu (dlaczego organizacja wdrażała OKRy, jaki problem rozwiązywała), co prowadzi do kopiowania przez inne organizacje.
Podsumowanie podręcznika
Przygotowanie tego podręcznika zajęło nam prawie rok i łącznie kilkaset godzin pracy. Nie żałujemy.
Wiele razy widzieliśmy, jak framework OKR przynosi wiele korzyści zespołom i firmom: lepszy “alignement”, lepsze priorytety i większe skupienie oraz mniej zmarnowanej pracy.
Ale to, co chyba najbardziej lubimy w OKRach, to sposób, w jaki inspirują one do wartościowych rozmów o strategii i kierunku działania. Ochodzimy wtedy od maili, Jiry i spresadheetów, by realnie pogadać o swoich pomysłach, ucząc się nawzajem od siebie. A nasz podręcznik może w tym pomagać.
Dziękujemy i powodzenia w stosowaniu OKRów 🖤






