Opportunity Solution Tree 101 - uporządkuj swoje product discovery
Co to jest Opportunity Solution Tree i jak z nim pracować? Jak zbudować pierwsze drzewko? Poradnik z przykładami.
Dzisiaj rozłożymy na czynniki pierwsze jedno z moich ulubionych narzędzi product discovery, czyli Opportunity Solution Tree. Jego odkrycie było dla mnie game changerem w uporządkowaniu chaotycznego z natury świata odkrywania potrzeb użytkowników:
Na początku zobaczymy co to jest i z czego się składa Opportunity Solution Tree (OST) 📕.
W drugiej części pokażę Ci jak zbudować drzewko OST ⚔️ (krok po kroku)
Na końcu znajdziesz kilka przykładów OST 👀 oraz spisane moje praktyczne doświadczenia 🌟 z używania tej metody.
Zaczynamy!
📕 Co to jest Opportunity Solution Tree?
🛠️ Jak zbudować drzewko OST? Krok po kroku
👀 Przykłady Opportunity Solution Tree
🌟 Moje doświadczenia z Opportunity Solution Tree
✨ BTW. Przygotowałem też 5-dniowy DARMOWY KURS Product Discovery Academy FREE, który pomoże Ci opanować podstawy product discovery. Codziennie czeka na Ciebie rozbudowana lekcja wideo 🎦 i materiały dodatkowe 📕. Kto zna nasze lekcje, ten wie, że warto ;).
Praca i nawigowanie po procesie Product Discovery nie jest łatwe. W teorii powinniśmy najpierw odkryć potrzeby użytkowników (praca nad tzw. Problem Space), a potem znaleźć za pomocą eksperymentów dla wybranego problemu najlepsze rozwiązanie (praca nad Solution Space).
W praktyce, rzadko praca jest tak linearna:
Znajdujemy wiele problemów oraz wiele potencjalnych rozwiązań, które trzeba zweryfikować
Jedne problemy użytkowników wynikają z innych
Nowe problemy pojawiają się już na etapie weryfikacji rozwiązania
Często w praktyce wcale nie zaczynamy od celu, tylko od pomysłu na rozwiązanie albo problemu użytkowników, który chcemy rozwiązać.
Nie ma co ukrywać - product discovery to często spory chaos, a my potrzebujemy narzędzia, które pomoże nam w nawigacji, komunikacji i podejmowaniu decyzji co dalej robić.
1. 📕 Co to jest Opportunity Solution Tree?
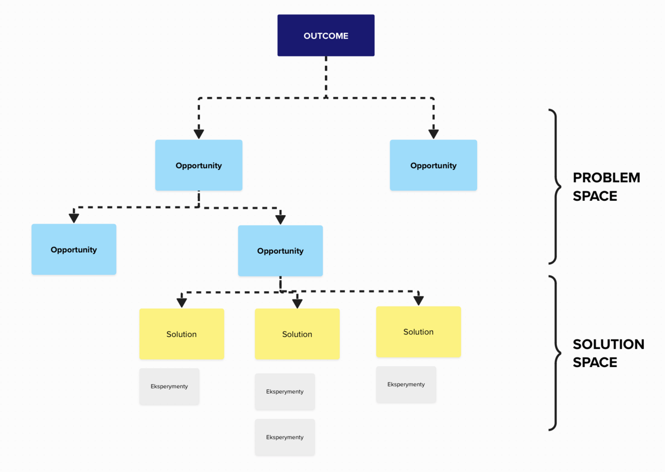
Idea stojącą za Opportunity Solution Tree jest prosta - przedstawmy naszą pracę nad discovery w wizualnej formie drzewa.
Takie „drzewko” pozwala łatwo zobaczyć szerzy kontekst naszych prac i powiązania między nimi. Przede wszystkim ma nam ono jednak pomóc wybrać najlepszą drogę do osiągnięcia naszego celu biznesowego (outcome’u).
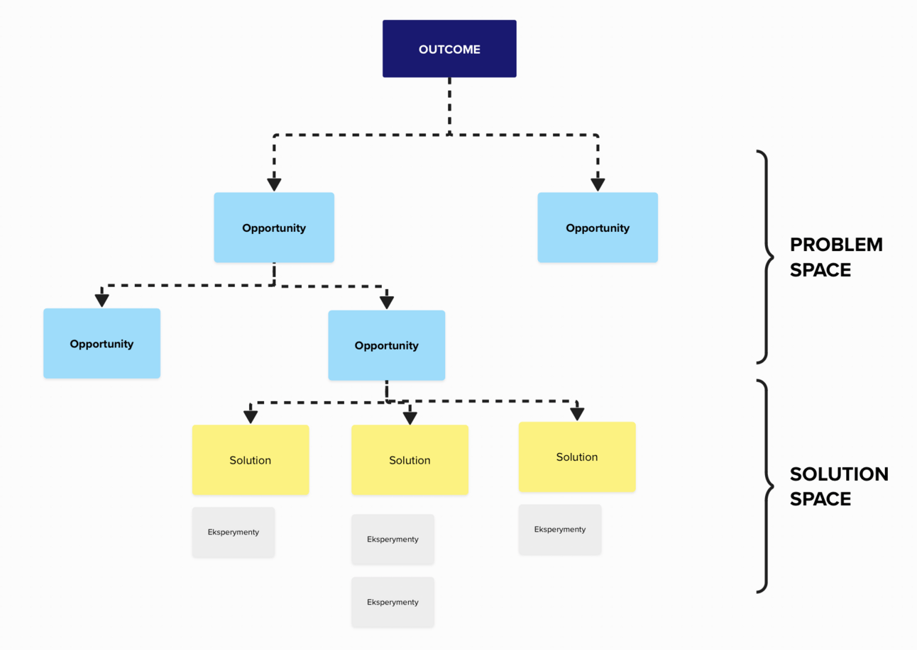
W drzewku mapujemy 4 poziomy naszej pracy:
🎯 OUTCOME (Cele) - cel, za którym podążasz razem z zespołem produktowym
🌟 OPPORTUNITIES (Szanse) - szanse, które mogą prowadzić do osiągnięcia naszych celów - problemy, potrzeby, pragnienia naszych użytkowników
🎁 SOLUTIONS (Rozwiązania) - rozwiązania, którymi możemy wykorzystać zidentyfikowanie szanse (Opportunity)
🔬 EXPERIMENTS (eksperymenty) - jakimi eksperymentami przetestujemy rozwiązanie?
Autorką Opportunity Solution Tree jest Teressa Torres, którą w praktyce opisała tę metodę w książce „Continuous Discovery Habits” (swoją drogą, mocno polecam). Jest to aktualnie jeden z najpopularniejszych frameworków używanych do nawigacji po product discovery.
Co nam daje praca z Opportunity Solution Tree?
Zwizualizowanie naszego discovery w formie takiego drzewa da nam kilka fajnych benefitów
Połączenie discovery z celami biznesowymi - drzewko wymusza koncentrację prac discovery na celu biznesowym lub produktowym, co ułatwia priorytetyzację badań i pomysłów.
Jasność procesu discovery i jego komunikacja - nie łatwo jest komunikować prace nad Discovery. OST pomoże Ci klarownie i wizualnie przedstawiać proces myślowy, który doprowadził do wybrania danego rozwiązania. Świetne na spotkania z interesariuszami.
Wymusza porównanie alternatyw i ich priorytetyzację - drzewko przez swoją formę wymusza priorytetyzację i porównywanie alternatyw, zarówno w zakresie szans, jak i proponowanych rozwiązań.
Elastyczność - Struktura drzewiasta umożliwia łatwe "przeskakiwanie" między różnymi poziomami analizy, co sprzyja dynamicznemu eksplorowaniu szans i walidacji rozwiązań.
Cztery poziomy drzewka Opportunity Solution Tree
Opportunity Solution Tree składa się z 4 wspomnianych poziomów, które będziemy mapować podczas naszej pracy w Product Discovery. Zobaczmy jak one wyglądają w szczegółach:
🎯 OUTCOME (Cele) - cel, za którym podążasz razem z zespołem produktowym
Ostatecznym celem naszej pracy jest osiągnięcie jakichś celów biznesowych. Cele te mogą dotyczyć różnych aspektów, takich jak poprawa KPI, zwiększenie satysfakcji użytkowników, czy wzrost przychodów.
Przykłady: 10% udziały rynku w Stanach Zjednoczonych, Poprawić wynik NPS o 10%, Poprawić konwersję o 3pp
🌟 OPPORTUNITIES (Szanse) - szanse, które mogą prowadzić do osiągnięcia naszych celów
Są to problemy, potrzeby naszych użytkowników / klientów, których rozwiązanie może kontrybuować do naszego celu.
Szanse powinny wynikać z głębokiego zrozumienia potrzeb i problemów użytkowników.
Przykłady: Mało użytkowników wie o funkcji X, Użytkownicy mają problem z potwierdzaniem spotkań, Coraz więcej użytkowników korzysta z mobile (a my nie mamy aplikacji mobilnej)
🎁 SOLUTIONS (Rozwiązania): rozwiązania, którymi możemy wykorzystać Szansę
Każdą szansę można wykorzystać na wiele różnych sposobów - problem użytkownika ma zwykle wiele potencjalnych rozwiązań).
Każda Szansa może prowadzić do wielu potencjalnych rozwiązań, które są następnie eksplorowane i oceniane pod kątem ich skuteczności. Pamiętajmy, że rozwiązaniem problemu nie musi być tylko nowa funkcja w aplikacji.
Przykłady: Nowa funkcja w produkcie, Zmiana funkcji Y, Kampania marketingowa Z
🔬 EXPERIMENTS (eksperymenty) - jakimi eksperymentami przetestujemy rozwiązanie?
Każde potencjalne rozwiązanie jest testowane za pomocą eksperymentów. Ma to na celu weryfikację najważniejszych założeń tego rozwiązania i zwiększenie naszej pewności, że to rozwiązanie jest dobrym rozwiązaniem do finalnego wdrożenia.
Eksperymenty te pomagają w podejmowaniu decyzji, które z rozwiązań najlepiej realizuje zidentyfikowane możliwości.
Przykłady: Fakedoor test, ankieta z użytkownikami, prototyp
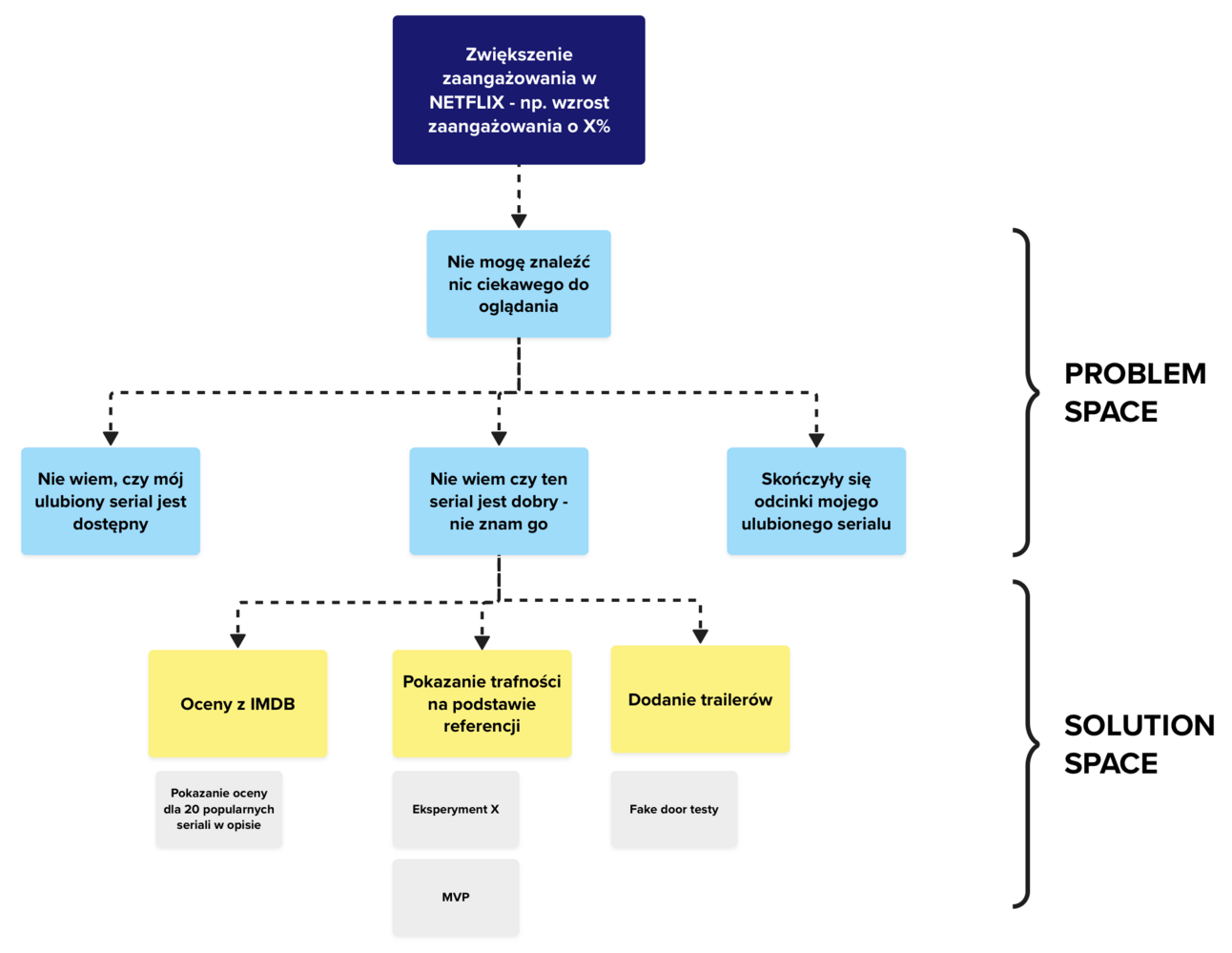
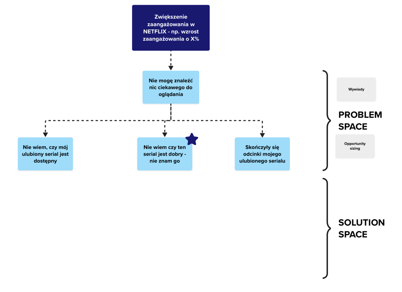
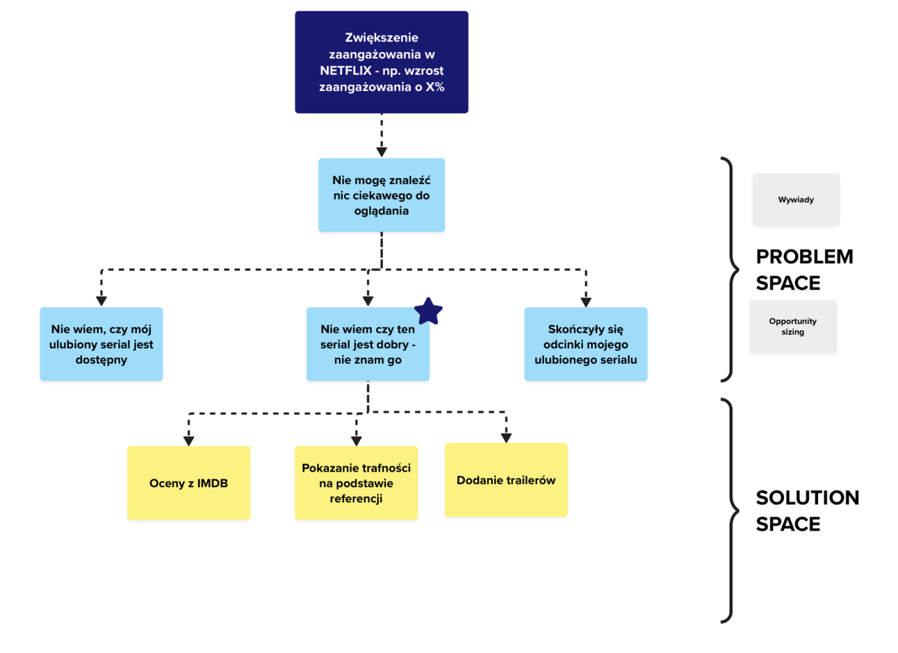
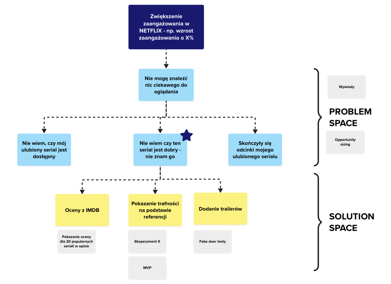
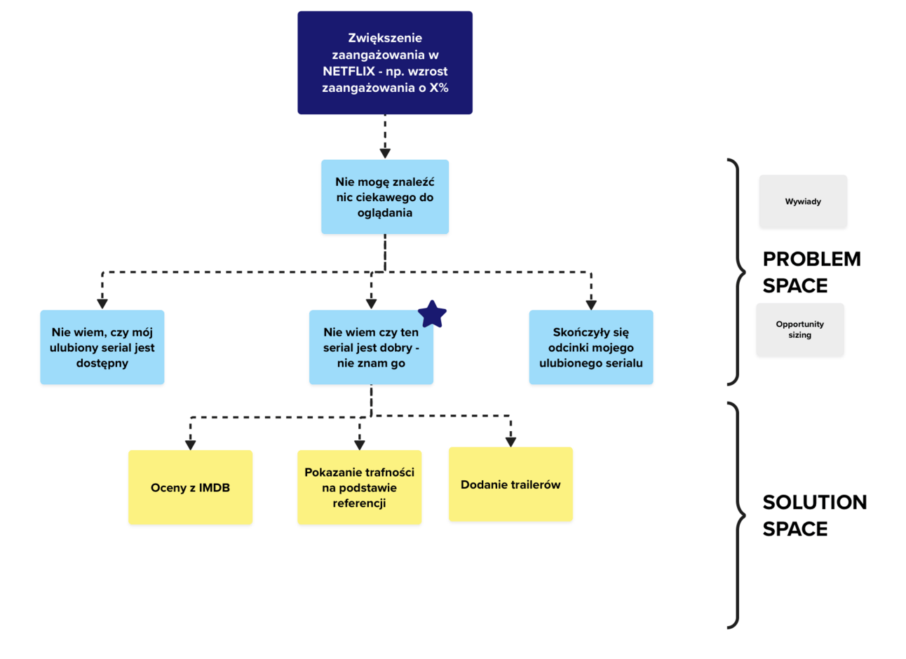
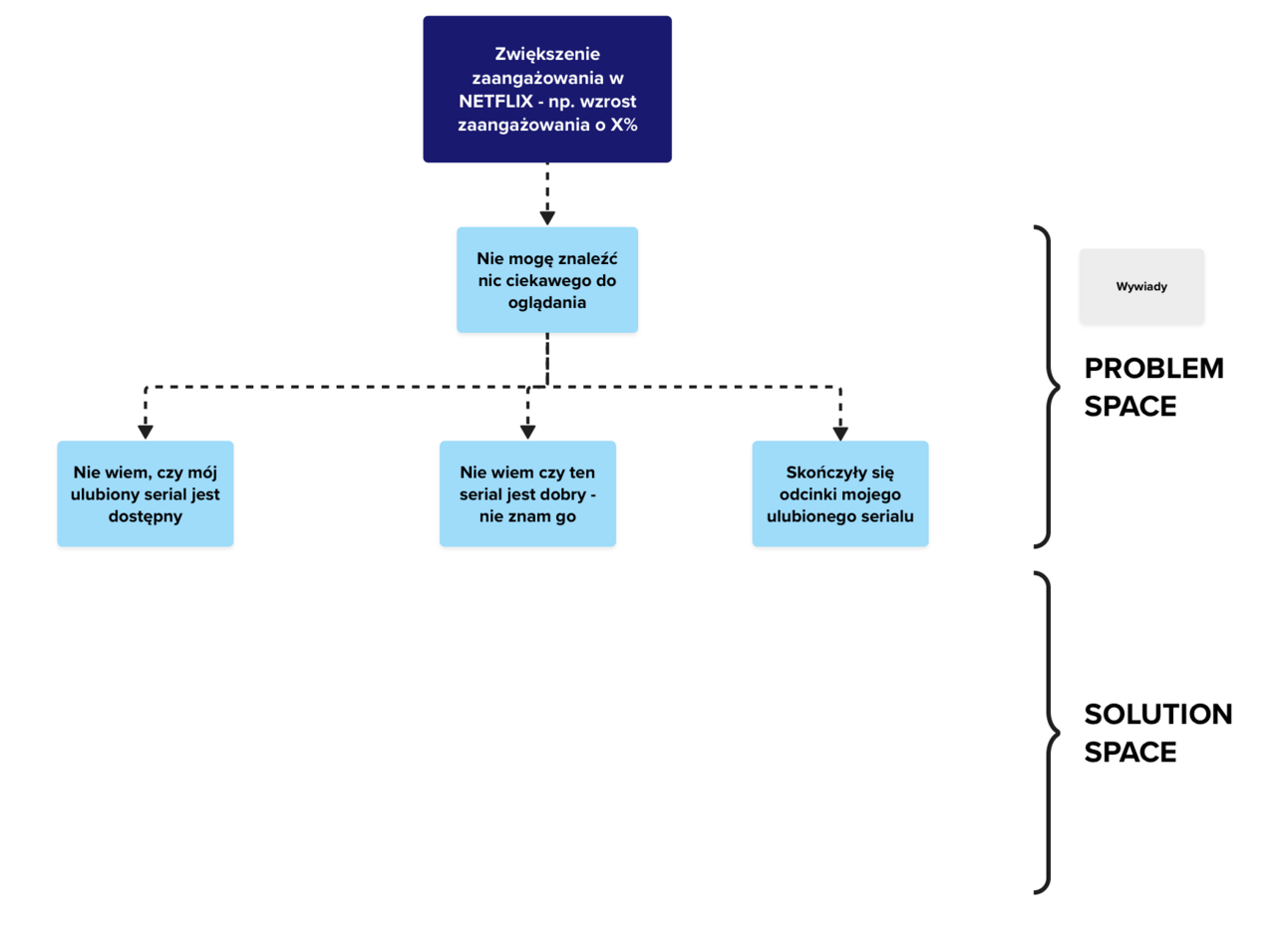
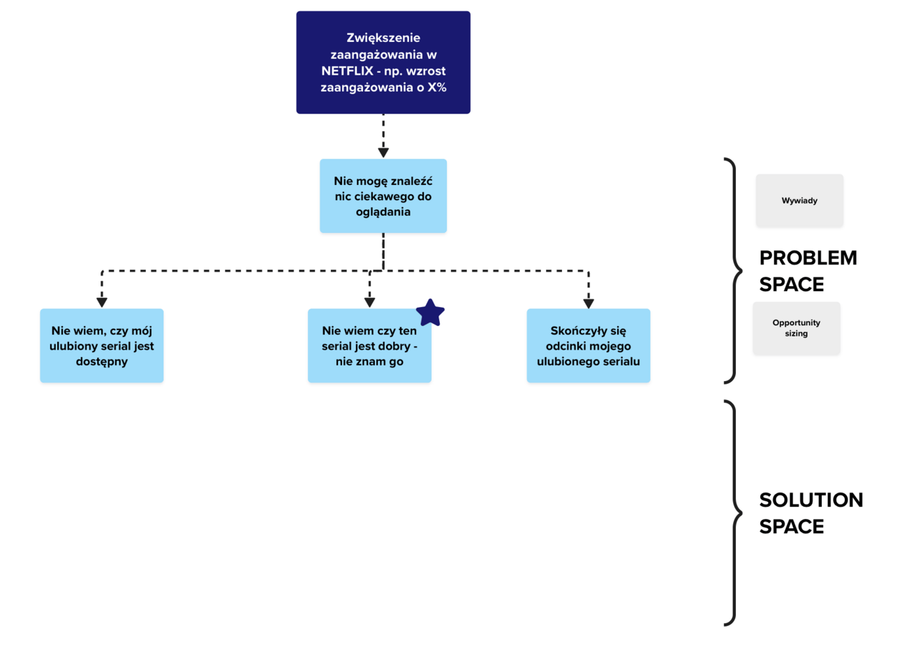
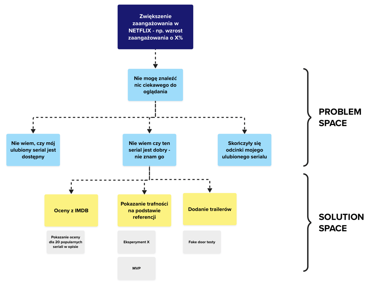
Przykład Opportunity Solution Tree dla Netflixa
Dla lepszego zrozumienia metody, poniżej znajdziesz jak mogłoby wyglądać przykładowe Opportunity Solution Tree w Netflixie, gdy celem dla zespołu byłby wzrost zaangażowania użytkowników aplikacji:
Kluczowe założenia pracy z OST
Praca z Opportunity Solution Tree opiera się na kilku kluczowych założeniach:
Priorytetyzacja pod cele biznesowego - na szczycie drzewka znajduje się cel biznesowy, który ma za zadanie priorytetyzować nasze prace nad discovery, szukanie szans i potencjalnych rozwiązań
Skupienie na użytkowniku: Fundamentem dla identyfikacji szans i szukania najlepszych rozwiązań powinno być głębokie zrozumienie potrzeb i problemów użytkowników (tu kłaniają się wywiady z użytkownikami)
Iteracyjność: drzewko ma za zadanie wspierać iteracyjność w pracy produktowej, co oznacza ciągłe testowanie założeń i dostosowywanie kierunków działania na podstawie uzyskanych danych. Stale pracujemy nad odkrywaniem nowych rzeczy i uzupełnianiem naszego drzewka.
Wielość rozwiązań: Dla jednej szansy (Opportunity) może być wiele potencjalnych rozwiązań, co pozwala na eksplorację różnych ścieżek rozwiązywania problemów użytkownika i osiągania naszych nadrzędnych celów
Decyzje oparte na danych: Wszelkie decyzje dotyczące wyboru szans i rozwiązań powinny być podejmowane na podstawie danych uzyskanych z badań i eksperymentów (dlatego ten ostatni poziom w drzewku).
Dlaczego „Opportunities”, a nie po prostu „Problemy Użytkowników”?
Możesz się zastanawiać, dlaczego drugi poziom drzewka to “Opportunities”, a nie po prostu “problemy użytkownika”?
Opportunites to rzeczywiście zwykle zidentyfikowane problemy użytkowników. Ale nie tylko. Dlatego Teresa wolała wprowadzić właśnie szersze pojęcie "Opportunity" (Szansa) zamiast tradycyjnie używanego "User Problem". Choć różnica jest głównie semantyczna, to ma jednak znaczenie:
Mimo że oba terminy mogą odnosić się do podobnych kwestii, używanie słowa „Opportunity” zamiast „Problem” podkreśla, że tworzenie wartości biznesowej (osiąganie celów) nie zawsze musi opierać się tylko na rozwiązywaniu problemów użytkowników.
Nie zawsze użytkownik „ma problem”. Czasami nasza praca może koncentrować się na jego potrzebach lub pragnieniach, które trudno byłoby nazwać problemem (np. potrzeba angażującej rozrywki).
Szanse wynikające z trendów, czy obserwowanych zachowań użytkowników (np. zauważamy, że wielu użytkowników korzysta z naszej aplikacji na mobile") również nie zawsze wpisuje się w kategorię „problemów użytkowników”.
Ze mną ta nazwa “Opportunity” / “Szansa” mocno rezonuje i super oddaje istotę tematu.
2. 🛠️ Jak zbudować opportunity Solution Tree - krok po kroku
Opportunity Solution Tree buduje się od góry do dołu: od celu po eksperymenty testujące rozwiązania. Zobaczmy krok po kroku:
Krok 1: Określenie celu produktowego (outcome)
Krok 2: Identyfikacja/mapowanie Szans (opportunities)
Krok 3: Priorytetyzacja Opportunites
Krok 4: Generowanie rozwiązań (solutions)
Krok 5: Priorytetyzacja rozwiązań (solutions)
Krok 6: Eksperymentowanie
Kolejne iteracje - odkrywamy kolejne szanse i zwiększamy pewność
Krok 1: Określenie celu produktowego (outcome)
Twoim pierwszym zadaniem jest określenie celu nad którym będziecie pracować:
Cel produktowy powinien być jasno zdefiniowany i wynikać ze strategii produktu lub firmy.
Cele te powinny być konkretnymi, mierzalnymi i osiągalnymi efektami, które chcesz uzyskać dzięki swojemu produktowi.
Dla zespołów produktowych najlepiej będzie, gdy cele są konkretnymi outcomami produktowymi (np. zwiększenie retencji funkcji X), a nie ogólnymi celami biznesowymi, takimi jak zwiększenie przychodów.
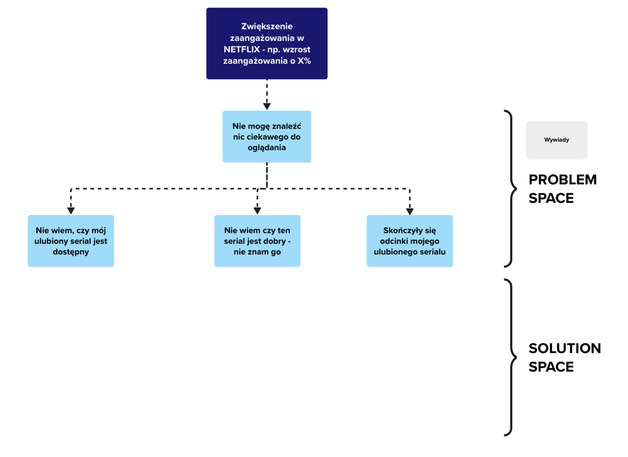
Krok 2: Identyfikacja/mapowanie Szans (opportunities)
Po wyznaczeniu celu - Twoim kolejnym zadaniem jest zmapowanie szans (opportunities), które do osiągnięcia tego celu będą prowadzić.
Aby dokładniej zidentyfikować te szanse, korzystasz z różnorodnych metod badawczych, które pomogą zrozumieć potrzeby i zachowania użytkowników, po to by wyłonić istotne dla nich problemy i pragnienia.
Szczególnie przydatne będą tutaj:
Wywiady z użytkownikami
Cel: Zrozumienie doświadczeń, potrzeb, frustracji i pragnień użytkowników.
Jak przeprowadzić: Wybierz reprezentatywną grupę użytkowników i przeprowadź z nimi wywiady pogłębione, pytając o ich doświadczenia związane z używaniem produktu lub obszarem, który badasz. Skup się na “dlaczego” za ich działaniami i opiniami.
Analiza danych i zachowań użytkowników
Cel: Zrozumienie, jak użytkownicy korzystają z produktu, jakie funkcje są najczęściej używane, a które są ignorowane.
Jak przeprowadzić: Wykorzystaj dane analityczne, aby przeanalizować zachowania użytkowników w produkcie. Szukaj wzorców użycia, częstości interakcji z różnymi funkcjami, ścieżek konwersji, a także punktów, w których użytkownicy rezygnują z dalszego korzystania z produktu. Wykorzystaj dane ilościowe (analityka produktowa) jak i jakościowe (np. nagrywki)
Badania etnograficzne
Cel: Zanurzenie się w świecie użytkowników, aby zrozumieć ich codzienne życie, kontekst użycia produktu i niezaspokojone potrzeby.
Jak przeprowadzić: Obserwuj użytkowników w ich naturalnym środowisku, np. w pracy czy w domu, aby zrozumieć, jak korzystają z produktu i jakie wyzwania napotykają. Zwróć uwagę na zachowania i sposoby, w jakie próbują sobie radzić z problemami.
Analiza konkurencji
Cel: Zrozumienie, jakie rozwiązania oferuje konkurencja i gdzie są luki, które Twój produkt mógłby wypełnić.
Jak przeprowadzić: Przeanalizuj stronę / produkt konkurencji - przeanalizuj ich funkcje, mocne strony, słabe, opinie użytkowników. Szukaj obszarów, w których użytkownicy wyrażają niezadowolenie lub wskazują na niezaspokojone potrzeby. Poużywaj ich produktu.
Analiza trendów (rynek, technologia)
Cel: Zidentyfikowanie nowych możliwości wynikających ze zmian rynkowych, technologicznych lub społecznych.
Jak przeprowadzić: Monitoruj branżowe raporty, artykuły, badania rynkowe oraz informacje o nadchodzących trendach technologicznych. Analizuj, jak te zmiany mogą wpłynąć na potrzeby i zachowania Twoich użytkowników oraz jakie nowe możliwości mogą się pojawić.
Krok 3: Priorytetyzacja Opportunites
Po zidentyfikowaniu Opportunites, musisz je spriorytetyzować - nie zajmiesz się przecież wszystkimi. Kluczowy jest tutaj tzw. “opportunity sizing”, czyli ocena, jak duża może być dane Opportunity w kontekście Twojego celu.
Co wziąć pod uwagę przy priorytetyzacji:
Liczba użytkowników dotkniętych problemem
Jak mierzyć: Zbierz dane na temat skali problemu, wykorzystując analitykę produktową, badania rynku (np. ankiety) lub bezpośredni feedback od użytkowników. Szukaj informacji o liczbie użytkowników, którzy napotykają na problem lub wyrażają zainteresowanie daną możliwością.
Dlaczego jest to ważne: Im większa grupa użytkowników doświadcza problemu, tym szerszy może być wpływ na osiągnięcie celu produktu
Ważność problemu dla użytkowników
Jak mierzyć: Wykorzystaj wywiady z użytkownikami, ankiety i badania UX, aby ocenić, jak bardzo problem jest istotny dla użytkowników. Zwróć uwagę na to, jak często użytkownicy napotykają problem i jak silnie wpływa on na ich zdolność do osiągnięcia własnych celów.
Dlaczego jest to ważne: Problemy, które są postrzegane jako bardziej krytyczne lub frustrujące dla większej liczby użytkowników, zwykle będą miały większy wpływ na nasz cel
Potencjalny wpływ na osiągnięcie celu (OUTCOME)
Jak mierzyć: Oceń, jak realizacja danej możliwości może wpłynąć na nasz OUTCOME. Problem może być przecież istotny dla dużej liczby użytkowników, ale jego rozwiązanie wcale nie wpłynie na osiągniecie naszego celu biznesowego. Często niestety jest to trudne do skwantyfikowania.
Dlaczego jest to ważne: Chcemy oczywiście wykorzystywać szanse, które najbardziej wpływają na nasz cel.
Krok 4: Generowanie rozwiązań (solutions)
W kolejnym kroku, pod wybrane wcześniej Opportunities (nie przesadzaj z ich liczbą), czas na wygenerowanie potencjalnych rozwiązań, które pozwolą Wam ten szanse wykorzystać.
Użyj technik brainstormingu i narzędzi do generowania pomysłów, aby wymyślić potencjalne rozwiązania dla priorytetowych możliwości.
Krok 5: Priorytetyzacja rozwiązań (solutions)
Podobnie jak z szansami, potencjalne rozwiązania też warto sprierytetyzować. Nie wszystkie dasz radę przetestować eksperymentami. Do priorytetyzacji możesz wykorzystać model ICE, który opera się na 3 kryteriach: Impact (Wpływ), Confidence (Pewność) oraz Ease (Łatwość)
Impact (Wpływ na osiągnięcie szansy) - Wpływ odnosi się do potencjalnego efektu, jaki dane rozwiązanie może mieć na wykorzystanie zidentyfikowanej szansy i ostatecznie na osiągnięcie celów produktowych.
Confidence (Pewność) - Oceń, na ile mocne są dowody potwierdzające skuteczność rozwiązania np. wyniki z testów użytkowników, dane z prototypów, feedback od stakeholderów. Wyższa pewność wzmacnia argument za wyborem danego rozwiązania. Do oceny pewności możesz użyć Confidence Metter
Ease (Łatwość/Ease of Implementation) - jak proste (lub trudne) będzie wdrożenie danego rozwiązania z punktu widzenia technicznego, zasobów i czasu. Tu oczywiście najlepiej jak w estymacji pomaga nam Tech Lead / zespół techniczny
Krok 6: Eksperymentowanie
Ostatnim krokiem jest zaplanowanie i realizacja eksperymentów, które zmniejszą nam niepewności związanej ze skuteczność rozwiązania.
Marty Cagan wymienia cztery rodzaje niepewności, które wpływają na szanse powodzenia rozwiązania:
Ryzyko biznesowe (Business Viability risk) – czy rozwiązanie będzie współgrało z naszym biznesem
Ryzyko Wartości (Value risk) – czy klienci naprawdę tego chcą? Czy to dla nich wartościowe?
Ryzyko Użyteczności (Usability risk) – czy użytkownicy mogą to zrozumieć? Czy wiedzą, jak tego używać?
Ryzyko techniczne (Technical risk) – czy możemy to zbudować? Czy jest to skalowalne, bezpieczne i niezawodne?
Projektuj eksperymenty, które weryfikują te rozwiązania, biorąc pod uwagę wymienione rodzaje ryzyka. Popularne rodzaje eksperymentów produktowych to:
Ankiety Zbieranie danych ilościowych od większej liczby użytkowników, aby zrozumieć ich preferencje, potrzeby i opinie na temat rozwiązania.
Fake Door Tests: Polegają na dodaniu przycisku lub linku do nieistniejącej funkcji, aby zmierzyć, ile osób wykazuje zainteresowanie. Jeśli kliknięć jest wiele, sugeruje to, że funkcja może być pożądana przez użytkowników.
Testy A/B: Pozwalają na porównanie dwóch wersji produktu lub funkcji, aby zobaczyć, która lepiej spełnia określony cel, np. wyższy współczynnik konwersji.
Prototypowanie: Tworzenie uproszczonych wersji produktu lub funkcji, które można szybko przetestować z użytkownikami. Prototypy mogą być papierowe, cyfrowe lub zbudowane przy użyciu narzędzi no-code/low-code. Służą do weryfikacji założeń dotyczących użyteczności i wartości dla użytkownika.fake door
Testy Użyteczności - polegają na obserwacji użytkowników podczas interakcji z produktem lub prototypem, aby zrozumieć, jak łatwo i intuicyjnie mogą oni osiągnąć swoje cele.
Landing pages: Tworzenie stron docelowych promujących produkt lub funkcję przed jej rzeczywistym wprowadzeniem, aby zmierzyć zainteresowanie i potencjalny popyt.
Minimum Viable Product (MVP): stworzenie minimalnego zakresu funkcji / produktu, który jest wystarczający, by przetestować najważniejsze założenia odnośnie produktu
Kolejne iteracje - odkrywamy kolejne szanse i zwiększamy pewność
Oczywiście Product Discovery to nie linearny proces, w którym zamykasz pewien etap i już do niego nie wracasz. Często będziesz (a nawet powinieneś) wracać do kroków poprzednich, czy wręcz pracować nad nimi niezależenie.
Iteracyjność i przyrostowość będzie tak samo dotyczyła odkrywania szans, jaki i testowania rozwiązań. Z każdą kolejną iteracją Twoje drzewko będzie coraz pełniejsze oraz powinna wzrastać pewność co do twoich ocen i priorytetyzacji.
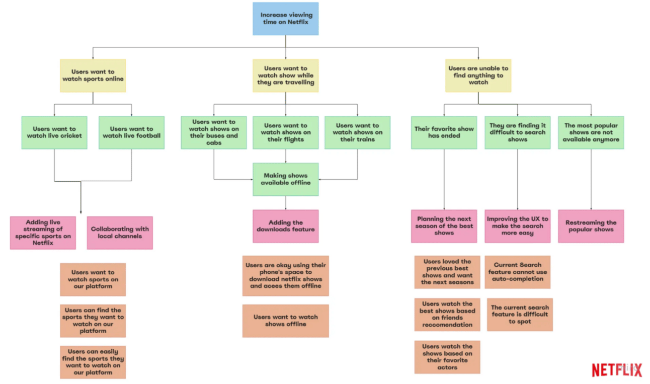
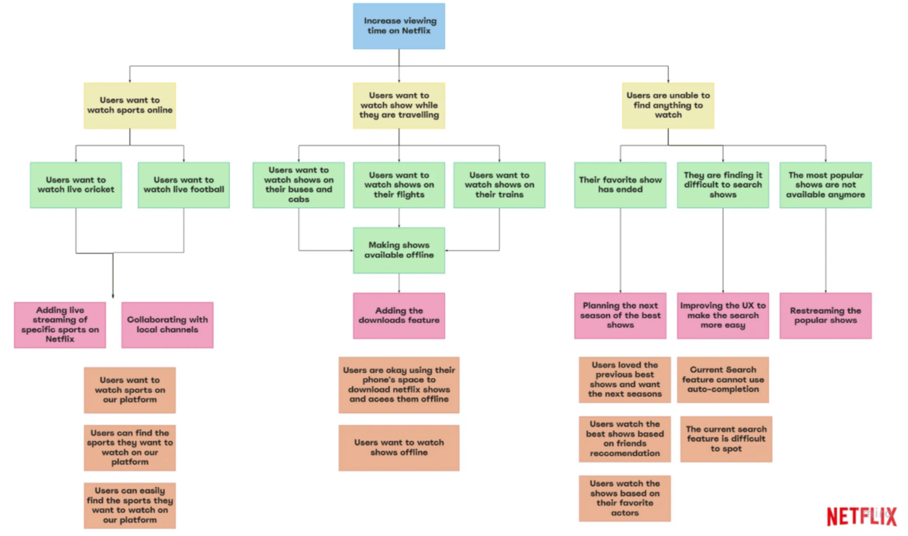
3. Przykłady Opportunity Solution Tree
Dla lepszego zwizualizowania - 3 publiczne przykłady Opportunity Solution Tree wraz z linkami do źródeł:
Przykład dla na Netflixa
Przykład dla celu “zwiększenie czasu oglądania” na Netflixa, na podstawie książki Teresy Torres (Continuous Discovery Habits)
Przykład OST dla Netflixa na podstawie książki
Przykład OST dla funkcji wyszukiwarki na stronie
Przykładowe OST dla funkcji wyszukiwarki (źródło: Amplitude)
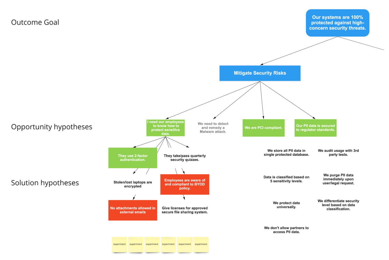
Przykład OST dla celu zapewnienia bezpieczeństwa systemu
Przykładowe OST związane z zapewniem bezpieczeństwa (źródło: ProductTalk)
4. Moje doświadczenia z Opportunity Solution Tree
Na koniec kilka moich obserwacji i doświadczeń z używania Opportunity Solution Tree w praktyce - wyzwania/pułapki które napotkałem oraz co mi dało używanie OST.
4.1. Wyzwania i pułapki
Najczęściej występujące trudności przy wykorzystaniu Opportunity Solution Tree, które zauważyłem oraz jak im przeciwdziałać:
Przechodzenie od razu do rozwiązań, czyli pominięcie Opportunities. Zamiast skupiać się na szybkim proponowaniu rozwiązań, skoncentruj się na dokładnym zrozumieniu problemów i możliwości. Wywiady będą do tego idealne, a OST użyj do systematycznego dokumentowania i wybierania obszarów do eksploracji.
Brak badań, traktowanie OST tylko jako szablonu na ćwiczenia: OST powinno być oparte na solidnych danych i badaniach. Upewnij się, że każdy element drzewa jest wsparty dowodami z badań rynkowych, danych analitycznych lub feedbacku użytkowników.
Tylko jedna szansa i rozwiązanie - brak rozważania alternatyw: Unikaj zakładania, że istnieje tylko jedno właściwe rozwiązanie. OST zachęca do eksplorowania wielu rozwiązań dla danej możliwości, co zwiększa szanse na znalezienie najbardziej efektywnego sposobu na adresowanie potrzeb użytkowników.
Paraliż decyzyjny - zbyt wiele eksperymentów: Zbyt wiele eksperymentów może prowadzić do paraliżu decyzyjnego. Aby temu zapobiec, priorytetyzuj eksperymenty na podstawie ich potencjalnego wpływu na cel produktowy i dostępnych zasobów. Powiedz w pewnym momencie dosyć - wdrożenie jest przecież twoim kolejnym eksperymentem.
4.2. Co mi dało używanie Opportunity Solution Tree?
Ustrukturyzowanie prac nad product discovery: OST pozwala na wizualne przedstawienie procesu product discovery - od identyfikacji szans w “problem space” po generowanie i testowanie rozwiązań w “solution space”. Dzięki temu, możemy łatwiej zobaczyć cały proces i zrozumieć relacje między poszczególnymi elementami.
Wizualizacja i “big picture”: Ułatwia to zrozumienie, jak poszczególne elementy wpływają na ogólną strategię produktu, umożliwiając lepsze dostosowanie działań do celów biznesowych.
Wymusza skupienie się na użytkowniku: Skupienie na możliwościach zamiast bezpośrednio na rozwiązaniach stymuluje do szerszego myślenia i eksploracji różnorodnych szans, problemów i potrzeb użytkowników.
Generowanie wielu rozwiązań: Dzięki temu podejściu, zespół może wyjść poza tradycyjne schematy myślenia i rzeczywiście eksplorować różne potencjalne rozwiązania problemów użytkownika.
Discovery pod konkretne cele biznesowe: OST pomaga w priorytetyzacji pracy nad discovery, kierując zespół ku projektom i eksperymentom, które mają największy potencjał wpływu na osiągnięcie celów biznesowych.
Ułatwienie priorytetyzacji - Proces i struktura OST umożliwiają łatwe dostosowywanie priorytetów w miarę zmieniających się warunków rynkowych lub otrzymywania nowych danych z eksperymentów.
Wsparcie komunikacji i współpracy - Dzięki jasnej wizualizacji i strukturze OST, różne zespoły w organizacji (np. produktowe, marketingowe, technologiczne) mogą łatwiej współpracować nad wspólnymi celami.














