Design Sprint w praktyce
Co to jest Design Sprint? Metoda testowania pomysłów i rozwiązywania złożonych problemów w praktyce
Dzisiaj porozmawiamy o Design Sprintach - czyli metodzie, która może pomóc Ci w szybkim projektowanie i testowaniu nowych pomysłów oraz rozwiązywaniu trudnych problemów.
Na początku znajdziesz wstęp teoretyczny o Design Sprintach - “co mówi książka” 📕.
W drugiej części pokażę Ci moją nieidealną praktykę ⚔️ - czyli jak w moich realiach wyglądały design sprinty, jakie są moje wnioski, co i w jaki sposób zadziałało.
Na końcu znajdziesz 📚 dodatkowe materiały o Design Sprintach.
Zaczynamy!
📕 Co to jest Design Sprint?
Design sprint to intensywny, krótkoterminowy proces służący do szybkiego projektowania i testowania nowych pomysłów. Koncepcja została spopularyzowana przez książkę "The Design Sprint" autorstwa Jake'a Knappa z Google Ventures.
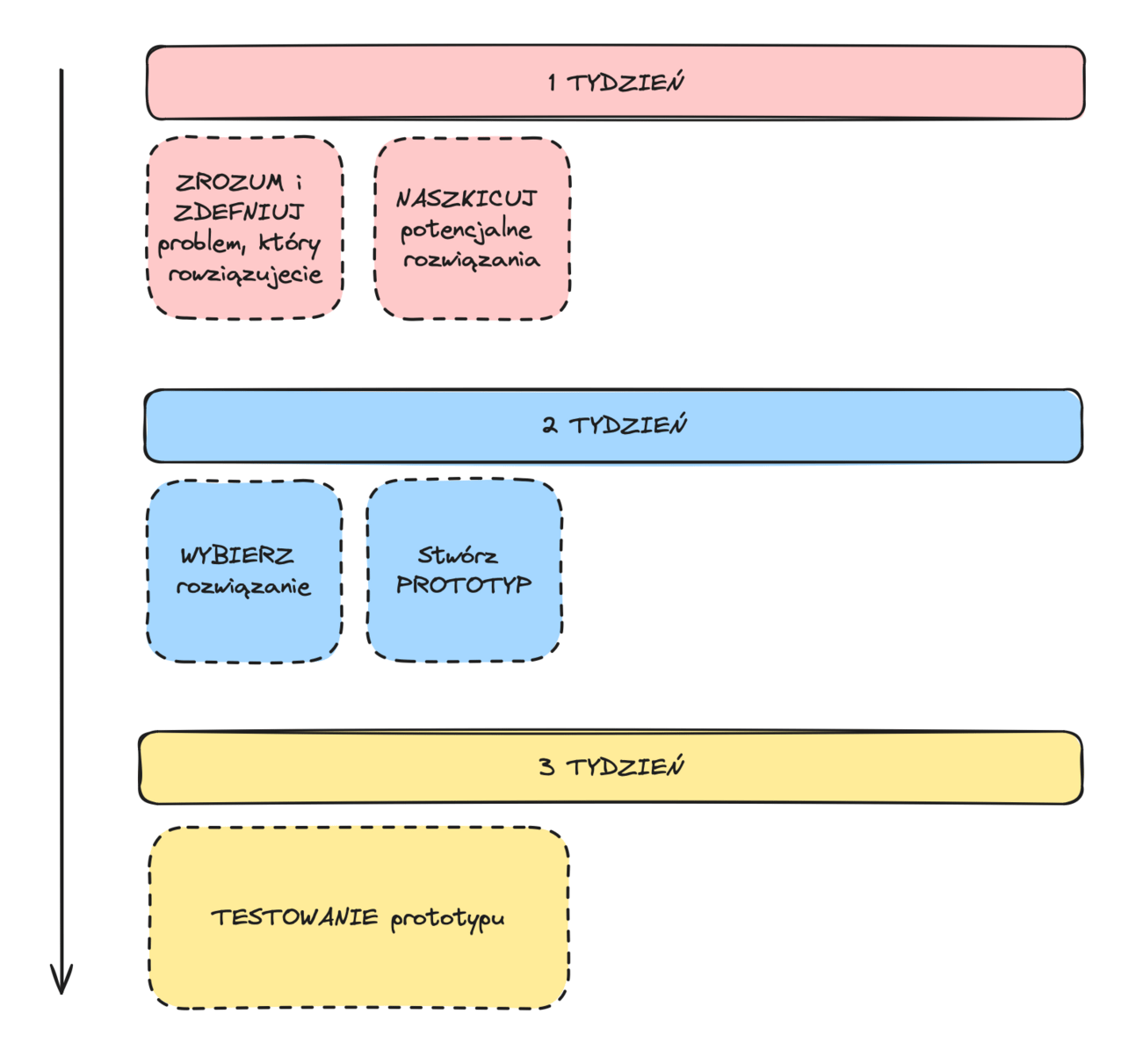
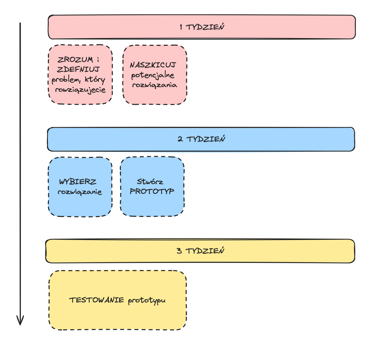
Nazwa „sprint” nie wzięła się z bez powodu, bo Design Sprinty według założeń to 5-dniowe intensywne warsztaty, w których przechodzimy end-to-end przez:
zrozumienia potrzeb/problemu, który chcemy rozwiązać
naszkicowanie potencjalnych rozwiązań
wybór najbardziej rokującego rozwiązania
przygotowanie prototypu
ewaluację rozwiązania przez przetestowanie prototypu
Pryncypia, najważniejsze założenia sprintów
Poniżej moje najważniejsze założenia Design Sprintów, mocno oparte o pryncypia z książki "The Design Sprint".
Skupienie na użytkowniku - podczas pracy w centrum stawiamy użytkownika, którego problem chcemy rozwiązać
Skupienie na problemie, a nie na konkretnych rozwiązaniach, polityce, relacjach - zdefiniowanie i zrozumienie problemu powinno być punktem wyjścia każdego sprintu.
Różnorodność Uczestników - w sprintach powinny brać udział osoby z różnych dziedzin, by zapewnić sobie różne punkty widzenia na problem i rozwiązania
Praca RAZEM, ale OSOBNO, czyli tzw. ciche wspólne działanie. Nie wszystko musimy robić ogólną burzą mózgów. Dajmy uczestnikom cichy czas na pracę głęboką samodzielnie lub w małych podgrupach
Konkretne pomysły ponad niekonkretną dyskusję - w design sprintach podkreśla się znaczenie konkretyzowania idei poprzez wizualizacje, zamiast abstrakcyjnych dyskusji.
Rozpoczęcie Działania ponad Mamy Pewność / Rację - po angielsku dobrze to brzmi: 'Getting Started' over 'Being Right'
Nie opieramy się na jednej osobie - design sprinty powinny opierać się wspólnej pracy i iteracji rozwiązań, a nie poleganiu na "bohaterskich" ideach pojedynczych osób.
Najważniejszym jednak dla mnie pryncypium jest to, ze celem Design Sprintu jest ITERACYJNA, jak najszybsza nauka. W Design Sprincie bardzo mocno ograniczamy fazę BUILD i LAUNCH z klasycznego podejścia lean startupowego (robimy tylko prototyp), by jak najszybciej przejść do fazy LEARN.
Jak wygląda sprint dzień po dniu?
Każdy etap design sprintu to jeden dzień. Każdy etap/dzień ma swoje cele i metody, które pomogą Ci osiągnąć zamierzone rezultaty.
Przedstawię tu podejście z książki "The Design Sprint", Google w swoich materiałach rozbija etap ZROZUMIENIA i ZDEFINIOWANIA problemu. Idea jednak pozostaje taka sama.
Dzień 1️⃣: ZROZUMIENIE Potrzeb/Problemu
🚩 Cel: Zdefiniowanie problemu i zrozumienie potrzeb użytkowników.
🛠️ Metody, których możesz użyć:
Mapowanie: Tworzenie mapy problemu, użytkownika, mapy empatii, persony - aby zrozumieć kontekst i relacje między różnymi elementami.
Wywiady z użytkownikami - rozmowy z użytkownikami, których dotyczy obszar problemowy
Lightening Talks, Ekspertyzy: Wysłuchanie ekspertów wewnętrznych i zewnętrznych, aby uzyskać wgląd w problem.
How Might We (HMW): Przekształcenie problemów i wyzwań w możliwości poprzez zadawanie pytań typu "Jak byśmy mogli...?".
Dzień 2️⃣: NASZKICOWANIE Potencjalnych Rozwiązań
🚩 Cel: Generowanie szerokiej gamy pomysłów i rozwiązań.
🛠️ Metody, których możesz użyć:
Crazy 8s: Szybkie rysowanie ośmiu różnych pomysłów w krótkim czasie, aby pobudzić kreatywność. Fajna, kreatywna metoda.
Storyboard: takie opowieści wizualne, które pokazują, jak rozwiązanie miałoby działać w praktyce.
Indywidualne rysunki - każdy uczestnik indywidualnie opracowuje własne pomysły na kartce, w prosty narzędziu do szkicowania
Dzień 3️⃣: WYBÓR najbardziej rokującego ROZWIĄZANIA
🚩 Cel: Zdecydowanie, które z przedstawionych pomysłów na wcześniejszym etapie są najbardziej obiecujące.
🛠️ Metody, których możesz użyć:
Głosowanie Kropkami: Uczestnicy używają naklejek lub kropek, aby zagłosować na swoje ulubione pomysły.
Dzień 4️⃣: Przygotowanie PROTOTYPU
🚩 Cel: Stworzenie realistycznego i testowalnego prototypu wybranego rozwiązania.
🛠️ Metody, których możesz użyć:
Papier, nożyczki - czyli tworzenie prototypu z papieru
Klocki LEGO do stworzenia interaktywnego modelu.
Figma, Balsamiqu lub inne proste narzędzie, które pomaga stworzyć prosty wizualny prototypu, a uczestnicy będą potrafili z niego skorzystać
Prosty prototyp można też stworzyć w różnego rodzaju narzędziach no-code takich jak bubble, webflow, notion, make.com
Dzień 5️⃣: EWALUACJA rozwiązania
🚩 Cel: Przetestowanie prototypu z rzeczywistymi użytkownikami i zebranie opinii, po to by podjąć decyzje co czy dalej inwestujemy w rozwiązanie.
🛠️ Metody, których możesz użyć:
Testy użyteczności naszego prototypu
Wywiady z użytkownikami, którzy mogli doświadczyć prototypu
Dla niektórych prototypów cyfrowych - podłączenie analityki i zebranie danych analitycznych
Gdzie wykorzystywać Design Sprint?
✅ Sama metoda przydaje się do:
Rozwój nowych produktów - Idealne do szybkiego prototypowania i testowania nowych koncepcji.
Idealne do eksploracji nowych trendów, pomysłów i technologii, o których mało wiemy
Rozwiązywanie skomplikowanych problemów, które nie mają jasnych rozwiązań (nie tylko produktowych)
Ogólnie tworzenia innowacji
Kiedy chcemy poprawić współpracę interdyscyplinarnych zespołów, alignement, zrozumienie celów i strategii
❌ Do czego nie wykorzystywać:
Rozwiązywanie prostych, dobrze zdefiniowanych problemów - szkoda czasu
Nie zastąpimy tym na stałe realnego, codziennego product managementy
Rzadko się sprawdza do optymalizacji, gdzie dużo opiera się na głębokiej analizie danych i problemów użytkowników
Długoterminowego planowania strategicznego - może dać jakiś wsad do innowacji, ale nie jest realne planowanie długoterminowe
Kto powinien brać udział w Design Sprincie?
Tu nie ma oczywiście jednoznacznych odpowiedzi, bo mocno zależy to od zakresu problemu, który rozwiązujemy. Najważniejsze jednak, by zespół był zróżnicowany, aby zapewnić różnorodność perspektyw i umiejętności.
Niezależenie, bardzo ważny jest wybór facylitatora, który poprowadzi sprint. Odpowiada ona za organizację procesu, zapewnienie przestrzegania harmonogramu i moderowanie dyskusji.
Uczestników warto szukać pośród:
decydentów - CRO, CEO, lub inny kluczowy interesariusz
ekspertów dziedzinowych / problemowych (Subject Matter Expert) - specjaliści posiadający szczegółową wiedzę na temat dziedziny, z której pochodzi problem.
zespołu developerskiego
badaczy / projektantów UX / analityków danych
marketing / sprzedaż
można też zaprosić klienta lub końcowego użytkownika
⚔️ Design Sprint vs. praktyka (moja)
Przez ostatnie 10 lat miałem okazję kilkukrotnie uczestniczyć i prowadzić design sprinty. Moje doświadczenia z tą metodą są “różne”.
W teorii design sprint trwa pięć dni, ale praktyka często dyktowała inne warunki. Ograniczenia czasowe i inne priorytety zespołu często uniemożliwiały pełne zaangażowanie przez cały tydzień. Zauważyłem to zarówno w firmach, z którymi współpracowałem (kilkutysięczne korpo, 100 osobowy scaleup, urząd, duża firma produtkowa), jak i w moim własnym zespole, gdy miałem większy wpływ na pracę (100 osobowy scaleup) .
Tylko raz realizowałem taki realny 5-dniowy sprint. Było to w początkującym startupie, gdzie wszyscy i tak byli skupieni na szukani na rozwiązywaniu konkretnego problemu i mogliśmy całkowicie zanurzyć się w procesie.
2-dniowy sprint
Najczęściej widziałem model, w którym kilka osób przygotowywało insighty przed startem sprintu do fazy 1 (zrozumienie problemu):
Następnie przeprowadzaliśmy 2-3 dniowe warsztaty obejmujące fazy 1-4 sprintu (zrozumienie problemu - przygotowanie prototypu).
Po zakończeniu warsztatów, przechodziliśmy do fazy walidacji, która była realizowana przez dedykowane zespoły i również trwała kilka dni.
[PLUS] To podejście całkiem fajnie się sprawdzało, jeśli rzeczywiście byliśmy w stanie zarezerwować te dwa dni dla kluczowych osób w naszym kalendarzu. Dużo łatwiej było to zorganizować, niż realnie 5 dni.
[MINUS] Z drugiej strony, ograniczenia czasowe i wyczerpanie uczestników do końca drugiego dnia stanowiły sporo wyzwanie w facylitowaniu warsztatów.
[WYZWANIE] Niezwykle istotne było również zapewnienie skutecznego follow-upu po ramach fazy ewaluacji - zarówno w formie synchronicznej, jak i asynchronicznej, co miało kluczowe znaczenie dla utrzymania zaangażowania i spójności zespołu.
Sprint rozciągnięty na 2-3 tygodnie
Sprint rozłożony na 2-3 tygodnie, z 1-2 dniami pracy warsztatowej w każdym tygodniu. Pomiędzy tymi dniami jest czas na samodzielną pracę:
[MINUS] Z jednej strony, wydłużenie całkowitego czasu trwania sprintu było zdecydowanie jego wadą - wydłużyło to czas uzyskania pierwszych wniosków
[WYZWANIE] Wyzwaniem była kwestia utrzymania koncentracji zespołu przez cały rozciągnięty okres sprintu. Czasem zdarzało się, że ktoś musiał się wycofać z powodu nagłych sytuacji, takich jak problemy osobiste czy zdrowotne.
[PLUS] Z drugiej strony, dodatkowy czas między poszczególnymi fazami pozwalał nam na dogłębne podsumowania i przemyślenia przed przejściem do następnego etapu. W tradycyjnym, ciągłym formacie sprintu, brakowało mi tego rodzaju przestrzeni, co utrudniało reagowanie i dostosowywanie się do zmieniających się warunków.
[PLUS] Dodatkowo, dłuższy czas między fazami okazywał się pomocny w przypadku potrzeby dłuższej weryfikacji niektórych zagadnień.
Mimo tych wyzwań, ogólnie oceniam ten model jako pozytywny. Przykładem może być moja współpraca z jednym z urzędów dużego miasta, gdzie zastosowanie tego podejścia do design sprintu przyniosło dobre rezultaty przy rozwijaniu innowacyjnych koncepcji.
Nieformalny Design Sprint w Scrumie
Idee design sprintu zaadoptowaliśmy w nieformalny sposób w kilku zespołach scrumowych. W sytuacji gdy mieliśmy do rozwiązania większy problem / ficzer to realizowaliśmy nieformalny design sprint w sprincie (zwykle) poprzedzającym właściwy development. Mieliśmy w backlog sprintu po prostu zadanie zaznaczone jako "Design [Problem/Wyzwanie/Ficzer]".
Realizowaliśmy je w następujący sposób:
Przygotowanie Insightów: Na dedykowane pierwsze spotkanie, ja jako PM/PO, przygotowywałem wstępne insighty dotyczące problemu. Czasami na spotkanie zapraszaliśmy też ekspertów dziedzinowych lub użytkowników, którzy pomagali nam głębiej zrozumieć problem (etap 1).
Generowanie Pomysłów i wybór rozwiązań: Na spotkaniu kreowaliśmy pierwsze wysokopoziomowe koncepcje, a czasem nawet szkice potencjalnych rozwiązań, po czym wybieraliśmy wstępne kierunki naszych działań (etapy 2 i 3).
Opracowywanie Prototypów: Głównie osoby odpowiedzialne za design, pracując samodzielnie i asynchronicznie, przygotowywały prototypy potencjalnych rozwiązań (etap 4). Jako PM/PO, również miałem możliwość zgłaszania pomysłów na prototyp, podobnie jak stakeholderzy (choć zdarzało się to rzadko w takich nieformalnych sprintach).
Pierwsza Ocena Prototypów: Organizowaliśmy kolejne spotkanie, na którym przeprowadzaliśmy pierwsze przeglądy prototypów z udziałem użytkowników - w postaci testów użyteczności, czasem zwykłej rozmowy (etap 5). Na tej podstawie podejmowaliśmy decyzje o dalszych krokach w pracy nad rozwiązaniem - czasem potrzebna była kolejna iteracja design sprintu, czasem przechodziliśmy w następnym sprincie do developmentu MVP.
Taki nieformalny sposób adaptacji design sprintu do naszego procesu scrumowego pozwolił nam na elastyczne i skuteczne radzenie sobie z większymi wyzwaniami projektowymi. Pracowaliśmy zgodnie z ideami design sprintów, nawet nie nazywając tego design sprintami.
Inne moje wnioski ze sprintowej praktyki:
Jeszcze kilka dodatkowych moich doświadczeń:
Potrzebujesz czasu na solidne przygotowanie Insightów: Insighty od użytkowników to podstawa! Bez dobrze przygotowanych insightów do fazy 1 ("Understand"), sprint zawsze tracił na znaczeniu, przekształcając się raczej w luźne brainstormingi, niż faktyczną pracę.
Masz szansę zbudować mega alignement i zaangażowanie - brzmi to jak oczywistość, ale serio, angażowanie zespołu i interesariuszy robi magię. Nagle wszyscy zaczynają ze sobą gadać, czują się odpowiedzialni za wspólne cele, a kanały komunikacji nagle stają się szeroko otwarte. Niesamowite doświadczenie! Ko-kreacja to często klucz do przełamania silosów i budowania zaufania.
Rola Facylitatora jest trudna. Jeśli ludzie ze sobą wcześniej tak nie współpracowali - nie ma opcji by sprint wyszedł bez dobrego facylitatora. Początkowo miałem problem z efektywnym prowadzeniem sprintów. I pewnie też tak będziesz miał(a). Albo samemu wkręcisz się w rolę i ćwiczysz, ćwiczysz, ćwiczysz… Albo znaleźć kogoś w ekipie, kto już ma to w małym palcu.
📚 Więcej materiałów o Design Sprincie
Design Sprinter – w prostych słowach o Design Sprint - Blog Marcina Chyły, czołowego eksperta od designu sprintów w Polsce
Design Sprint KIT od Google - Świetne kompendium wiedzy o design sprintach - razem z przykładami, case study, materiałami do wykorzystania
Książka „The Sprint Book”, Jake Knapp - Najbardziej znana książka o wykorzystaniu metody Design Sprint.
Jak przeprowadzić Discovery Sprint? na Product Academy







